2026年,AI漫剧市场迎来真正意义上的爆发。全年市场规模突破168亿元,仅抖音端累计播放量就高达757.7亿,下半年播放量复合增长率达到24%,12月单月播放量更是超过200亿。
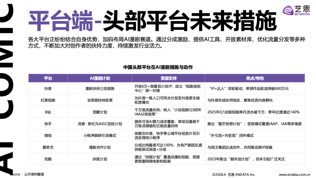
技术层面,AI已覆盖从剧本到剪辑的全流程,制作成本从每分钟2000元骤降至400元,生产周期缩短三分之一。成本的断崖式下降和工具门槛的降低,吸引了大量个人创作者入局。商业投放同步启动,作品量环比增长922%,投放金额达355.8万元,小云雀AI等生产工具品牌成为投放主力。各大平台纷纷加码,腾讯、字节、百度更是推出独立APP,把漫剧作为核心内容入口进行战略布局。
然而,热闹之下隐患同样明显。爆款率较去年12月出现下滑,内容同质化严重,角色“撞脸”、画风雷同、叙事套路化让观众逐渐审美疲劳。版权争议频发,剧本和画面的原创性缺乏监管。种种乱象正在倒逼行业从狂热中冷静下来,重新思考如何走向长线经营。
来源:艺恩数据官微
© 版权声明
文章版权归作者所有,未经允许请勿转载。
THE END


.jpg)








暂无评论内容